前言
LT6018 是一款超低噪音(1kHz 时 1.2nV/√Hz)、极低失帧(1kHz 时 –115dB)的运放电路。它的增益带宽积为 15MHz,较大失调电压为50μV,较大失调电压飘移为 0.5μV/°C。这类作用组成使其合适推动多种多样高像素数模转换器 (ADC)。本设计方案关键点详细介绍在应用 LT6018 推动快速 18 位和 20 位逐次逼近存储器 (SAR)ADC 时,可完成最好频率稳定度 (SNR) 和总谐波电流 (THD) 的电源电路和优化策略。
Ultralinear 20 位 ADC
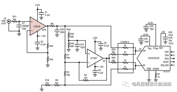
图 1 表明 DC2135A 演试电源电路的破解版,在其中 LT6018 (取代 LT1468 )用以推动LTC2378-20 20 位 SAR ADC。LTC2378-20 具备无以伦比的 2ppm 线性。要在建立音频信号的一起维持线性,最好办法是应用本演试线路板应用的 LT5400 中的高精密配对电阻器。图1 所显示电源电路的详尽原理客户程序设计方案关键点1032(在其中用 LT1468 推动 LTC2377-20)。
为了更好地精确测量电源电路的线性,在键入中馈入一个超纯正弦波形,并测算导出的 FFT。得到的THD 精确测量值可以替代电源电路的 INL (積分非线性) 特性值。在 ADC 采样频率为 800kHz 时,大家应用大概 100Hz(稍微调节,以保证取样的一致性,进而缓解 FFT 标值限定)的键入工作频率。

图 1. DC2135A 演试线路板设定
原来的演试电源电路在运放电路后边立即加了一个 RC 低通过滤器,用以过虑过高的工作频率噪音。即使在高频标准下,LT6018 的噪音相对密度也维持相对性较低的水准上,因此,清除这一过滤器几乎不容易对整体噪音造成危害。清除该过滤器后,线性(用 THD 精确测量)明显提升,由于单端转差分信号实际操作彻底由 LT5400中的高精密匹配电阻操纵,不会受到一切不搭配的分立元件危害。
LT6018 的低噪音相对密度使其合适用以必须收获的电源电路。收获配备为 10 时,与总体力度对比,网络信号提升 20dB,SNR 减少 2dB。假如键入数据信号不大,这类配制可以将频率稳定度合理提升18dB。和预估的一样,线性减少力度与放大仪环城路收获非常,或是约为 20dB。实际結果归纳见表 1。
表 1. LT6018 推动 LTC2378-20 SNR 和 THD 結果

推动快速 18 位 ADC
LTC2387-18 是一款 18 位 SAR ADC,取样速度达 15Msps。在该取样速度下,ADC 的內部取样电容器可以在不上 30ns 内(“收集時间”)联接到放大仪导出。在这段时间,放大仪(和过滤器)电源电路务必从正电荷反冲力中修复,并填补取样电容器的正电荷,便于 ADC 可以在下一个变换周期时间精确测量恰当的键入工作电压。细心提升放大仪和过滤器互联网是必需的。在图 2 中,2个 LT6018 配备为企业收获追随器,并联接至 LTC2387-18 演试线路板,后者的 ADC 键入端配备过滤器电阻器和电容器。
表 2 表明在键入端精确测量的 1.008kHz 纯正弦波形的 SNR 和 THD 值,及其在相关速度为 14.680Msps 时的 ADC 取样速度。表格中第一项表明 LT6200 放大仪結果,这也是一款快速低噪音运放电路。过滤器配备选用演试线路板的默认设置网络带宽,约 200MHz。这类配备适用 ADC 正电荷反冲力彻底消除,进而完成优异的 THD 特性(–120dB)。可是,SNR 要比 ADC 的 96dB 低 2dB。
LT6018 的网络带宽比 LT6200 低,但直流电精密度(失衡和偏位)更高一些。可是,LT6018 可使用同样的配备,由于 LT6200 会大幅度减少 SNR和 THD。SNR 往往减少,是由于放大仪的噪音相对密度很有可能超出下边的网络带宽,如果不进行过虑,该噪音可能进到 ADC。THD 往往减少,是由于速率较快的放大仪(以满ADC 正电荷反冲力撞击时)沒有做到适当平稳情况,且遗留下非线性残余物供 ADC 智能化。

图 2. LT6018 推动应用 DC2290A-A 演试线路板的 LTC2387-18
我们可以根据提升电阻器和电容器的值,及其在2个 ADC 键入中间配备一个差分信号电容器来过虑宽带放大器的噪音。这一举动可以提升该 ADC的频率稳定度,做到基础理论最高值 96dB,这代表着集成化放大仪的噪音可以忽略。除此之外,针对过滤器配备,趋向于挑选较小的串联电阻和更高的电容器时,正电荷反冲力的原始效用会被变弱,THD 特性因此获得改进,其值远小于–100dB。
表 2. LT6018 推动 LTC2387-18 SNR 和 THD 結果

结果
当代 SAR ADC 兼顾低噪音、高线性和高直流电失衡精密度特点。要实现这种规格型号规定,必须选用一个具有同样直流电规格型号、低噪音及充足网络带宽的放大仪,比如 LT6018。选用中等速度ADC(比如 1Msps 20 位 LTC2378-20)时,将 LT6018 与精确配对的 LT5400 电阻器相互配合应用可以造成差分信号键入数据信号,且不用再执行过滤。选用超迅速 SAR ADC(比如 18 位15Msps LTC2387-18)时,根据提升运放电路和 ADC 值中间的 RC 过滤互联网,可以完成优异的噪音和线性特性。
派旗纳米官网:https://paiqinano.com
大量电子纳米防护涂层剂、配套喷镀设备、OEM代工服务等请关心“派旗纳米”微信公众号
纳米涂层剂理化性能详细参数直接点击:纳米电子防护涂层剂参数
技术咨询:赵先生:130 4896 4893

该文章内容提高散播新技术应用新闻资讯,很有可能有转截/引入之状况,若有侵权行为请联络删掉。
上一篇: 2019第七届广东国际真空工业展览会
下一篇: STM8S单片机开发的过程及方法
 派旗纳米·官方网站
派旗纳米·官方网站
