研究亮点:
1. 由鸡蛋衍生的聚合物和纤维素纳米材料组成的保鲜涂层可有效减缓食物腐烂。
2. 这种涂层是可食用,可清洗且廉价的,这为解决世界范围内的食物浪费提供了一种可行的方案。
食品腐烂造成的浪费超乎你的想象
世界饥饿是一个日益严重的问题:饥饿和长期营养不良影响着8亿多人,相当于全世界人口的10.7%。然而,全球生产的三分之一的食物被浪费了,而且从未被食用。这主要是由于易腐食品在从农场到零售商店运输过程中或之后不久就会过期。这一问题在水果和蔬菜等新鲜农产品中尤为突出,在田间每年约有40%–50%的农作物被浪费。而且,即使送到了商店,它们的保质期也只有几天,很容易腐烂。
影响产品质量和保质期的主要因素:
1)水分流失或脱水
2)质地恶化
3)呼吸和衰老过程
4)微生物生长
通过控制这些因素来延长农产品的保质期,对于减少食品浪费至关重要。
延长食品保质期的传统方法
一种延长食品保质期的常用方法是水果打蜡,它通过使用弱有机酸及其衍生物人为地给水果涂上防腐剂来延长保质期。然而,当防腐剂进入人体后,肠道细胞会将其分解成离子以维持生理平衡,导致离子积累、细胞膜破坏、必要代谢物抑制等不良反应。其他增加保质期的普遍方法包括冷藏,增加二氧化碳浓度的改良大气包装(MAP)和石蜡基活性涂料。但这些方法不仅昂贵、耗时,而且会在视觉上改变水果的外观并影响水果的风味。
因此,迫切需要一种绿色替代策略,在不改变易腐食品生物学、物理化学和生理学特性的情况下,增加易腐食品的保质期。
成果简介
有鉴于此,莱斯大学Muhammad M. Rahman与Pulickel M. Ajayan等人研制了一种基于鸡蛋蛋白的可食用,可洗涤纳米复合保鲜膜,该涂层可通过抑制微生物的生长、呼吸和水果脱水,来减缓食物腐烂。

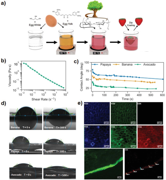
图1. 纤维素纳米晶增强聚(蛋白)纳米复合涂层的制备与表征。
要点1. 纳米复合涂层对水果保鲜的有效性
评估了该涂层对四种常见的代表性水果保鲜的有效性,包括三种呼吸跃变型水果(香蕉、鳄梨和木瓜)和一种非呼吸跃变型水果(草莓)。购买后8-11天,未涂膜的呼吸跃变型水果外观均表现出酶促褐变和腐烂,而涂膜后的样品外观未发生明显霉变。同样的,涂膜水果内部的成熟度也比未涂膜的水果要低。涂层的保鲜性也在非呼吸跃变型水果中得到了体现,7天后,与未涂膜的草莓相比,涂膜草莓的外观更好,重量保留率更高。鉴于涂膜草莓、木瓜、香蕉和鳄梨比未涂膜的水果具有更长的寿命,这证明了涂层对易腐烂水果具有保鲜的作用。

图2. 纳米复合涂层对水果成熟度的影响。
要点2. 纳米复合涂层对水果保鲜的机理
通过对自支撑的纳米复合薄膜进行实验,研究了纳米复合涂层对水果保鲜的机理。这种薄膜非常柔韧,可以反复弯曲和折叠而不会断裂,良好的机械性能是该薄膜作为水果涂层的基本要求之一,以防止在搬运和储存过程中过早失效或开裂。通过测量纳米复合薄膜的水蒸汽传递速率,了解了涂层防腐和除湿的能力。其水蒸汽传递速率为~15 g mm m−2 day−1,远低于壳聚糖、聚乳酸(PLA)、果胶、分离蛋白等其他常用的包装用生物聚合物。低的水蒸汽传递速率表明,涂层为水果提供了一个水汽屏障,使水分更有效地保留在水果中。
还使用大肠杆菌菌株评估了涂层的抗菌性能,因为已知微生物的生长有助于水果的易腐性。尽管立即暴露在涂层薄膜上不会降低细菌的滴度,但在薄膜上孵育一晚后,细菌的滴度为零。这表明,该膜可在24小时内有效消除细菌在表面上的生长,强大的抗菌活性,可减少新鲜农产品的软腐,并增强食用安全性。

图3. 纳米复合涂层的特性及保鲜机理研究。
要点3. 纳米复合涂层的可食用性
使用人类胰腺癌细胞系(Panc02)进行体外研究,评估了涂层的毒性,以评估其可食用性。生物相容性对涂层应用于水果至关重要,因为消费者在食用水果时可能有意或无意地摄入涂层。用0.1–1 µg mL−1涂层孵育24小时后,Panc02细胞没有明显变化。在每个浓度的涂层中,超过90%的细胞存活,这表明纳米复合溶液没有细胞毒性,因此降低了将涂层用于水果的食品安全问题。

图4. 纳米复合膜的阻气性、可食性、抗菌性和可洗性研究。
小结
这项工作通过4个水果模型的演示,证明了由聚蛋白和纤维素纳米材料组成的保鲜涂层可以保持水果新鲜、外观和香气至少1周以上,验证了涂层在防止水果腐烂的普遍有效性。其可食用性(生物相容性)和可水洗性(溶解性)也降低了食品安全问题。这项研究为解决全球食品浪费问题提供了一种绿色、廉价和高度可扩展的方法。
上一篇: 纳米涂层让电子产品防水防潮防腐蚀更简单
下一篇: 纳米涂层是什么,是怎么保护产品的?
派旗纳米·官方网站
