实例叙述:“灯控新项目”中让单片机设计根据IO口操纵汽车继电器,汽车继电器连接GPRS线路板配电开关电源,进而完成单片机设计对GPRS电源电路板的电源开关操纵
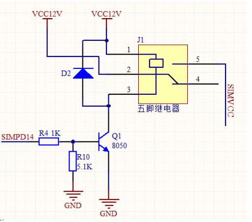
原理图

所需电子器件:1个五脚汽车继电器,1个NPN三极管,2个电阻器,1个二极管。
电子器件功效、主要参数与型号选择:
五脚汽车继电器:1、3脚导通时,2和5联接,不导通时2和4联接。本质是1/3脚中间为电磁线圈,插电后造成磁性。
R4起过流保护功效,减少三极管Q1功能损耗。电阻值取1K~2K;
R10使三极管靠谱截至,即SIMPD14悬在空中或三态键入时,三极管基极正电荷能根据R10漏到地,确保Q1截至。电阻值取5.1K。
D2起反方向续流功效,避免出现浪涌保护器,当三偏激。选IN4148就可以。[2]中8.5.1得出了评测数据信息,Q1截至的一瞬间,假如不用二极管,则Q1的集电结瞬间工作电压可达140V,加了二极管,就可以将集电结电压钳位在12.6V下列。
Q1起扩流功效,单片机设计IO口的推动工作能力弱,能发布或吸进的电流量小,根据Q1的共发射极电源电路开展电流量变大,进而推动汽车继电器中的电磁线圈。采用8050就可以。
Reference
[1]http://blog.chinaunix.net/uid-20734916-id-4975157.html
[2]晶体三极管电路原理(下),铃木雅臣著
该文章内容提高散播新技术应用新闻资讯,很有可能有转截/引入之状况,若有侵权行为请联络删掉。
 派旗纳米·官方网站
派旗纳米·官方网站
