接地线影响的共阻影响
1、文中立足点
文中根据噪音造成的基本原理, 进一步阐述简易而适用的运用:数学模型混和声频系统软件中非常简单的避开地噪音方式—— “点射接地装置”。让阅读者搞清楚“为何要点射接地装置” 。期待阅读者主要正确认识点射接地装置的基本原理,进而取自、营销推广到别的地区,而不是简易地记牢文中中所提及的事例。
2、文中可用的阅读者
“点射接地装置”是不是有机缘巧合的觉得?
倘若你如今的具体情况是“听闻过点射接地装置, 可是不清楚实际应当怎样点射接地装置;或是大概了解怎样点射接地装置,可是并不清晰地了解点射接地装置的基本原理” 。那麼很好运,文中给你而写!
3、共阻影响存有的多种方式
文中关键是:叙述了共阻影响的几类普遍方式,会造成几类經典不良影响:影响会被变大后导出、影响被损耗后导出、影响被原封不动地导出等。
(接地线)共阻影响存有的直接原因是: (地)输电线存有特性阻抗,且影响与被电磁干扰有一同的数据信号控制回路。
3.1、共阻影响的多种方式
3.1.1、彻底沒有共阻噪音
理想化情况,输电线无特性阻抗、遍布主要参数,未找到噪音。Av-niose = 0 :
	
如下图3.1-1,理想化状况下, Vout = 100*Vin,导出沒有噪音。
3.1.2、共阻噪音最槽糕的情况
最坏的走线状况,噪音会被“翻倍变大” 。Av-niose >> 1 :
	
3.1-2
如下图3.1-2,因为AB点在PCB板上是一段铜泊, 难以避免存有特性阻抗(尽管铜的电阻器率很小),假定其特性阻抗为R5。仿真模拟键入信息的控制回路通过A——B段,当有数据电流量I1_niose 地控制回路流过A——B点时, R5即是脉冲信号的流回地电阻器,也是数字电路设计数据信号的流回地电阻器,这一输电线电阻器由仿真模拟、数据“分享” ,故称之为共阻。而模拟信号通过R5会造成V1_niose,这一V1_niose工作电压可能累加在整洁的仿真模拟键入数据信号上,导致键入信息的环境污染(影响) ,故把这类—— 由于有一同流回途径而发生的影响状况叫“共阻影响” 。
因为该电源电路变大的是BF端工作电压。(而不仅是AF端,假如搞不懂这一点,务必重学功放机!)因此Vout=(Vin V1_niose)*100,在其中导出噪音一部分的讯号是V1_niose*100!——由此可见,噪音被翻倍变大了!!!这也是共阻噪音更为明显的一种情况!
经验性状况表述:有人说:铜的电阻率那么低,即使V1_niose 变大一百倍也听不见,由于用数字示波器压根沒有见到噪音的存有!并且数据噪音一般没有20—— 20KHz人耳能可听到范畴!
这一观点仿佛有些道理,可是具体和基础理论全是错误的。缘故如下所示: (1)人耳朵里面在清静自然环境中, 根据手机耳机,大家能明白地听见毫伏级(几毫伏)的语音噪音数据信号,而一般数字示波器一般没法捕获那么薄弱的波型。由于一般的数字示波器接好摄像头后表明在显示屏幕上的噪音脉冲信号有20mV 上下,十分价格昂贵的数字示波器在拔出摄像头的情形下,表明在显示屏幕上的底噪才很有可能低于1mV。因此人耳朵里面能听见噪音可是数字示波器看不见,这很一切正常。(2)即使数字电路设计自身输出功率远远超过20KHz,但MCU內部控制模块间的运行关掉姿势的工作频率有可能落在声频范畴。并且,即使超过20KHz的模拟信号,通过输电线的遍布电感器与遍布电容器“过滤”后,产生V1_niose 将落在声频范畴。这也是大家能听见数据噪音的缘故。
3.1.3、共阻噪音1:1 变大导出
影响不被变大、立即展现在导出端。Av-niose = 1:
	
3.1-3
如下图,若数据噪音只穿过R8,那麼Vout=Vin*100 V2_niose,存有数据噪音,可是噪音沒有被变大, 因此一般状况下, 数据噪音不显著, 仅仅是在安安静静的条件中很有可能可以听获得。
3.1.4、共阻影响被损耗后导出
影响会被功放器件抑止, Av-niose << 1 :
	
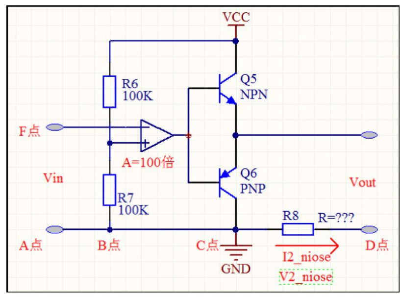
如下图,倘若在数字电路设计端点射接地装置。那麼,数据噪音V3_niose 可以立即流回到开关电源,并沒有流过功放机地区, (实际上细究起來,或是有十分微小的部分噪音流过EC段PCB,并从别的途径组成控制回路,可是这一危害十分小。控制回路途径怎样产生?依据“噪音的发源”章节目录中的內容,实际上足够理解出去。)因此不容易导致接地线的共阻影响噪音。可是,有二点非常值得担忧的:
(1)开关电源并不是梦想的开关电源,会存有“内电阻” ,因此数字电路设计会根据“影响公共性的开关电源进而影响功放机” ——幸运的是, 这一影响十分小, 一般状况下都不容易造成系统软件发生噪音,缘故是:功放机的开关电源谐波失真抑止比一般十分高!
(2)C与E中间一样是铜泊,事实上也存有内电阻!这一段接地线也会造成共阻影响。可是,事实上选用这类走线方法也不会发生影响问题,缘故是:一、其特性阻抗造成的影响等同于开关电源颤动的影响, 而功放机有一定的开关电源谐波失真抑止工作能力(这个是地谐波失真抑止, 具体检测过的一些集成ic, 全是开关电源谐波失真抑止工作能力比地谐波失真抑止工作能力好,这需要与Bypass电源电路相关,有兴趣爱好者可以细究) 。二、这一影响一般是响声太大时影响才较为大,可是声音大后,噪音会被歌曲“遮住” ,因此人体会不上噪音的存有。
3.1.5、在电路板上不容易存有地噪音
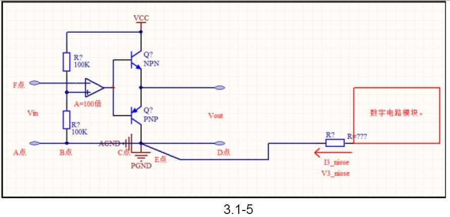
如下图3.1-5,充电电池、数据地、仿真模拟地的点射接地址都接在C、E点的重叠处。那样接地装置,在电路板上不容易发生噪音, Av-niose=0 。(可是,充电电池接好后,一样会造成“ 3.1.4”的相近状况,由于每一个开关电源都是有内电阻。这一阅读者自主搭建实体模型剖析!)
不管怎样, 针对图内的电源电路, 这早已是较好的接地装置方法了! 并且这类接地装置方法从没产生过噪音!
	
3.2、敏感区域与不敏感区域
由3.1 的內容了解, PCB布线不合理,噪音会被“加倍变大” 、或会被“ 1 倍变大”。造成这类情况表明:针对音频功放运算放大器, PCB上存有“地噪音敏感区域和不敏感区域”(换句话说是比较敏感段) 。
3.2.1、地噪音比较敏感段PCB
图3.1-2 的AB段的噪音会被加倍变大, 因此AB段是“地噪音比较敏感段PCB”,通过比较敏感段PCB的数据地噪音可能被“翻倍变大”后导出。
往往会被翻倍变大,是由于噪音数据信号通过功放机的前面运算放大器的地流回,这一段PCB相匹配于具体运用中的许多功放机的“ Bypass电容器接地址(如下图3.1-2 中B点)与输出功率地(如下图3.1-2 中C点)中间的PCB”。也就是: BC间的PCB连布线很有可能变成地噪音比较敏感段PCB。
3.2.2、地噪音不比较敏感段PCB
图3.1-3 的CD段是地不比较敏感段PCB,由于通过这一段PCB的噪音变大倍率是1,噪音不容易被翻倍变大。其根本原因取决于地噪音没通过功放机的前面变大地区,因此噪音数据信号只能原封不动地在音响喇叭端导出。
4、点射接地装置
这节关键:第3 节共阻影响的各种各样实例中,存有地噪音很有可能会流过“比较敏感
段PCB”这一状况。因此为了更好地较大地减少地噪音,要点射接地装置,让噪音不必通过比较敏感段PCB。
4.1、点射接地装置与“比较敏感数据信号段”的联络
仔细的用户都发觉, 第三节早已存有点射接地装置。点射接地装置不可单纯性了解为:在PCB上有一个物理学的接地址;而应当解释为:在PCB上有一个接地址,并且不一样特性的地流回数据信号(例如仿真模拟流回和数据流回) 不容易存有这一接地址之外的“公共性途径”(公共性途径—— 即接地线上数据与仿真模拟公有制的PCB电阻器“ R5”,前边早已表述过)。
图“ 3.1.4 和3.1.5”实际上便是点射接地装置的状况,因此这里不会再赘言。这节关键写:如何去真真正正了解点射接地装置。
4.2、如何去了解点射接地装置
点射接地装置的观念,在《印刷电路板排版设计》有很详尽的解读。很老的书,加工工艺很有可能和如今不一样, 但其设计方案观念不会改变! 并且,创作者觉得这也是国内罕见的并不是“ Ctrl C”和“ Ctrl V”的书。郑诗卫写的,感激郑老一辈!
4.2.1、了解基本原理的必要性(经验性空话)
平常大家时常会听见“点射接地装置”这个词,很多人说“除掉数学模型混和电源电路噪音的最厉害的武器便是点射接地装置” 。可是某日有一个鞋童泪如雨下的奔回来哀嚎:我已经点射接地装置了,但是噪音尚在· ·····
何因?
额!哥!并不是点射接地装置就可以除掉噪音,反而是要“恰当的点射接地装置”才可以除掉噪音。恰当的数据、仿真模拟前面、充电电池、输出功率地的点射接地址是:功放机的输出功率地管脚(或是输出功率地、功放机开关电源的去耦电容管脚。)
比如,我们在设计方案一个确实的设备时, 存有许多相互独立不能兼顾的“走线定律”时,大家怎样选择? 到底是让这一电源电路合乎A 规律、舍弃B 规律好呢,或是合乎B规律、舍弃A 规律好呢? 要做恰当作出这类分辨,就规定大家清晰:什么叫危害较大的、而什么的影响几乎可以忽略的。
因此,除开实践活动,还得最后掌握其基本原理。
4.2.2、例说:掌握比较敏感数据信号区的方式
应用前想评定某一特殊集成ic有什么特点,必须一定的基础理论 技术专业基本常识,推测集成ic內部的结构,进而可以分辨“什么是数据信号敏感区域,什么并不是敏感区域” 。
以功放机为例子,现阶段绝大部分AB类音频功放內部结构如下图所示。前面为工作电压变大,等同于放大电路,一般由偏置电源电路与共射运算放大器构成,该区域作用是:对键入的数据信号(包含噪音)开展工作电压变大。而后级为射极追随电源电路,一般工作电压变大倍率为1(沒有工作电压变大工作能力) ,仅仅提高了导出电流量推动工作能力。
图内的放大电路“ ”端,通常等同于功放机的“ Bypass”管脚;而Q1的接地址的
地等同于功放机的输出功率地管脚。Bypass管脚通常接一个去耦电容到地, 该电容器的地到功放机的输出功率地间的PCB布线等同于图3.1-2 中的AC段PCB。倘若这一段PCB存有噪音,那麼等同于噪音混到了功放机前面的放大电路,噪音可能被“巨大地变大” !
这就是“噪音混到了数据信号比较敏感段PCB”。
因此点射接地装置的效果是:不许噪音地流回通过“比较敏感数据信号区的接地线地区” 。
	
5、基础理论的拓宽
这节关键:从点射接地装置引出来点射插线,从点射插线的“不足广泛”这一状况讨论“开关电源谐波失真抑止比” 。从基本原理上论述: 模拟芯片开关电源谐波失真抑止较为强,而数字芯片无开关电源谐波失真抑止工作能力。
5.1、即然有点射接地装置,那麼是否有“点射插线”?
显而易见,回答是毫无疑问的。
但令人费解:为何一直听见老前辈注重“点射接地装置” ,却非常少见到她们注重“点射插线”?
日常日常生活普遍的一个状况是: 当一个事儿经常会出现或是发生的不良影响十分比较严重时,经历过的大家常常会把它挂在嘴上, 没经历过的人也可以广为人知。但当问题发生的可能性不大、或是不良影响危害很钟头,大家常常会把它忽视掉。
一样,“点射插线”也是这般,开关电源自然会造成共阻噪音。可是在音频功放中,其危害通常十分小(缘故是功放机开关电源的谐波失真抑止比较高) ,即在音响喇叭端一般听不见开关电源的谐波失真噪音;并且在开关电源端共阻影响不容易发生“噪音被加倍变大”的状况(由于Bypass电容器收到地,而不是收到开关电源) 。因此一般情况下开关电源存有共阻影响,可是在导出声频上听不见,因此在声频行业一般不易造成较大的高度重视。(这也是对集成化集成ic来讲, 针对分立元件构建的功放电路, 有一些结构对开关电源谐波失真或是十分比较敏感的。)
留意:开关电源解决不太好会加剧控制模块间的影响,提升数字电路设计的电磁波辐射。因此,在数字电路设计中, 务必得衡量是不是要加强控制模块间的开关电源防护(这一基础理论可以在“噪音的发源” 4.4 节中见到)。
5.2、探讨“开关电源谐波失真抑止”
5.2.1、具体描述:对开关电源谐波失真的敏锐水平
仿真模拟、数字电路设计通常对“开关电源谐波失真噪音”的抑止工作能力主要表现不一样, 一般来讲仿真模拟元器件对开关电源谐波失真不比较敏感, 基本上不容易将开关电源谐波失真反映在导出上; 而数字电路设计通常会将开关电源谐波失真完全反应在导出上。
留意:数字集成电路对数据信号噪音比较敏感,混到了噪音后,立即危害导出数据信号;数字电路设计对数据信号的噪音相对性不比较敏感,由于即使噪音非常大, IO口都能恰当地分辨出高低电频。
5.2.2、数字集成电路开关电源谐波失真抑止工作能力强的缘故
一般的功放机和放大电路解决的全是脉冲信号, 他们可以将数据信号变大、变小N 倍,一般都是有极强的开关电源谐波失真(噪音)抑止工作能力。最少将开关电源上的噪音损耗10000倍以上导出。
为何放大电路等仿真模拟元器件有那么强的开关电源抑止工作能力?
说到底,由于可调稳压电源、直流电源、变大区的共射运算放大器、非饱和的射级运算放大器等都是有极强的开关电源谐波失真(噪音) 抑止工作能力—— 而放大电路、功放机等都由这种基本上电源电路做为其里面的偏置、运算放大器模块,因此开关电源谐波失真抑止比较强。
深层次的实际分析并不是一章一节可以表明, 而且创作者也自觉得沒有充足浓厚的基本功。下边将简易阐述集成ic內部在其中一种电源电路实体模型: 为什么变大区的共射电路有较强的开关电源谐波失真抑止比!
PS:请有兴趣爱好深入分析的阅读者可以了解《模拟电子技术基础》(童诗白第4版3、4 章节目录等相关内容)章节目录后,再进一步学习培训。
	
该图是經典的“三极管特点趋势图” ,该图早已含有了“共射变大区有较强的开关电源谐波失真抑止工作能力”这一信息内容!
是真的吗?不会吧?!
我什么时候骗得你? —— 可以看剖析。
针对共射运算放大器。假定在变大区(图内红棕色地区) ,给三极管B极给予固定不动的电流量Ib1 = 20uA,那麼即使电源电压( Uce工作电压)在3~9V 起伏,而Ic1 基本上保持不变(这一图内能够看见) 。Ic1 保持不变,代表着共射运算放大器的工作电压导出不会改变!(了解这样的话的先决条件是:了解共射运算放大器。)
因此,针对图内的三极管共射运算放大器,倘若在B极键入一个数据信号Vin,即使工作电压在3~9V起伏,导出只和键入相关,基本上不会受到电源电压起伏的危害!这表明:这一运算放大器有较强的开关电源抑止工作能力!
5.2.3、数字电路设计沒有开关电源谐波失真抑止工作能力
小输出功率三级管在輸出电流量是挺大的情形下, 饱和状态关断的管损耗十分小, 可以觉得是0(针对这一损耗问题, 有许多拥有工作经历的电子工程师也常怀疑。那麼,劳烦诸位用应用数据验证。呵呵呵!)。因此,当键入为3.3V 时,导出为3.3V。
	
当电源电压由3.3V 变成10V 时,全部数字电路设计都工作中在10V 开关电源下,每一个数据逻辑门的工作电压也为10V——因此最后的結果是: Vin 和Vout 都变为一样:全是10V 键入、输出电压。
因此,因为数字电路设计IO 口的电流工作中在饱和状态关断情况(不能独特的ECL等电源电路来阐述),输出电压始终相当于电源电压。因此开关电源起伏一点也不保留区反映在导出上,造成其开关电源谐波失真抑止工作能力为0. 这类特点在数字电路设计互相影响的处置要十分留意。
	
6、文中精义
(1)由于有一同流回途径而发生的影响状况叫“共阻影响” 。
(2)人耳朵里面在清静自然环境中,根据手机耳机,大家能明白地听见毫伏级(几毫伏)的语音噪音数据信号,而一般数字示波器一般没法捕获那么薄弱的波型。
(3)由于共阻影响存有地噪音的“比较敏感段PCB”,因此要点射接地装置,让噪音不必通过比较敏感段PCB。
(4)点射接地装置的观念,在《印刷电路板排版设计》有很详尽的解读。(创作者:郑诗卫)
(5)一般来讲仿真模拟元器件对开关电源谐波失真不比较敏感, 基本上不容易将开关电源谐波失真反映在导出上;而数字电路设计通常会将开关电源谐波失真完全反应在导出上。
该文章内容提高散播新技术应用新闻资讯,很有可能有转截/引入之状况,若有侵权行为请联络删掉。
上一篇: 线路板打样设计中常见的问题汇总
 派旗纳米·官方网站
派旗纳米·官方网站
